学校官网
|
加入收藏
最新公开信息:
基本信息
信息公开指南
招生考试信息
财产、资产及收费信息
人事师资信息
教学质量信息
学生管理服务信息
学风建设信息
对外交流与合作信息
依申请公开
其他
双高建设
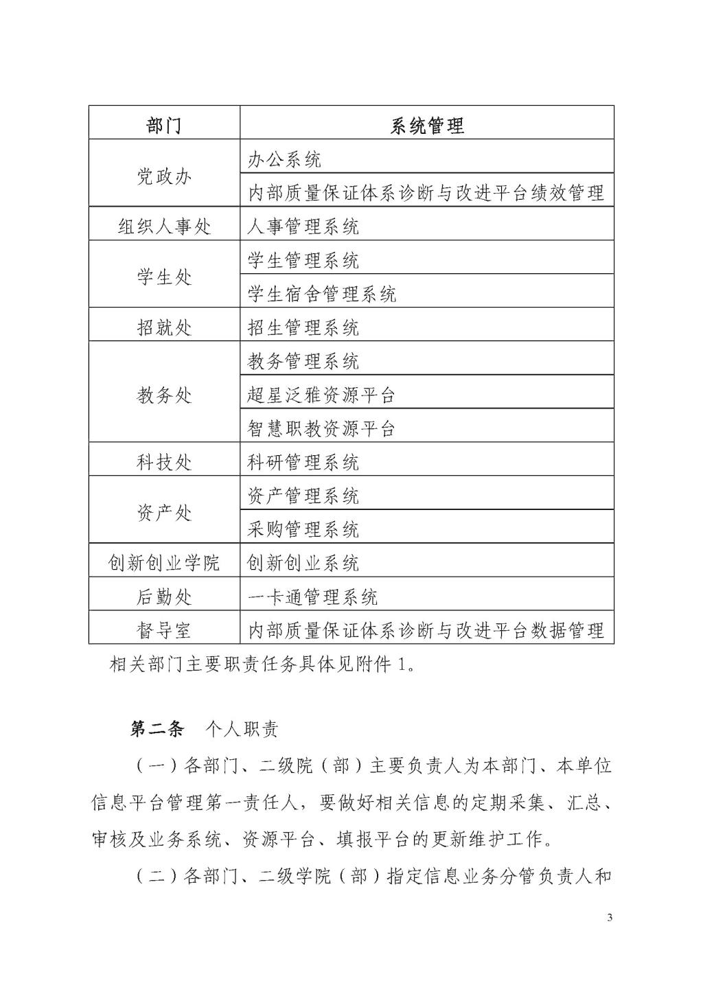
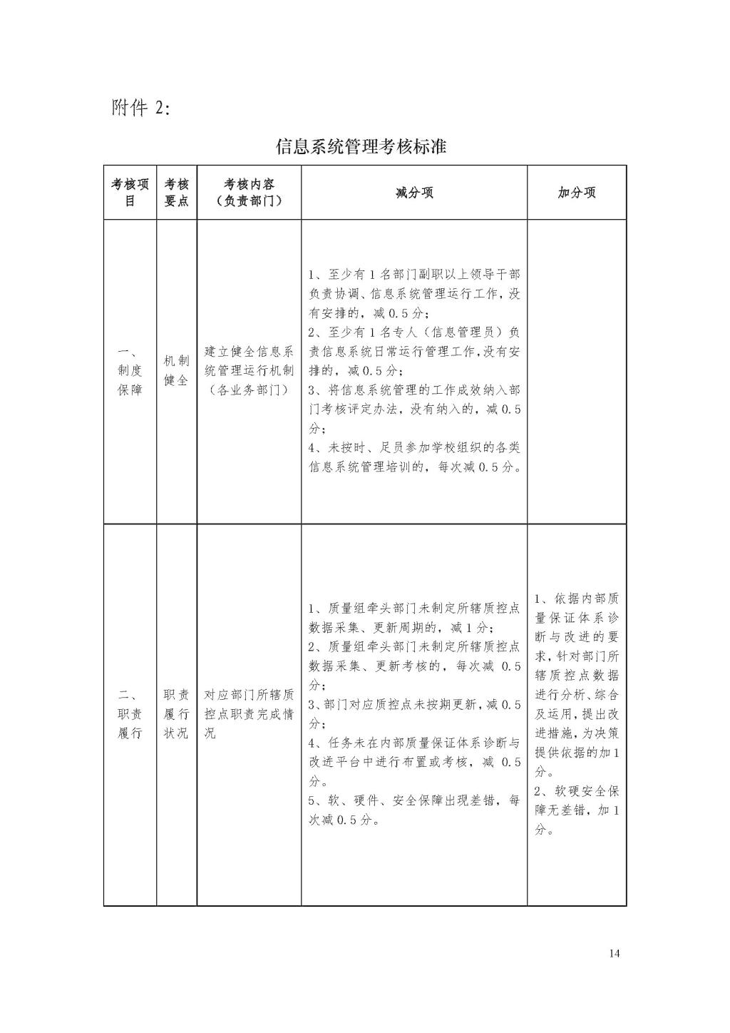
院字[2020]8 号关于印发《yabocom(中国)官方网站信息平台管理办法(试行)》的通知
来源: 日期:2020/02/24 10:08:17
附件【
院字[2020]8 号关于印发《yabocom(中国)官方网站信息平台管理办法(试行)》的通知.pdf
】已下载
次
学院地址:湖南省长沙市岳麓区含浦科教园 邮编:410208 技术支持:
信息中心
版权所有 © yabocom(中国)官方网站
半岛官网入口网页版-半岛(中国)
|
开云app官方在线入口-开云kaiyun(中国)
|
K云体育官方入口 - 顶级在线体育平台
|
龙8-long8(头号玩家)国际唯一官方网站
|
星空官方站登录入口-星空网(中国)
|
米兰app官网入口-米兰(中国)
|
米兰平台-米兰(中国)一站式服务平台
|
K体育·(sports)官方网站
|
乐竞体育平台官方网站-乐竞(中国)
|